Chi phí nhân sự chiếm 40-60% tổng chi phí doanh nghiệp: C-Level cần quản trị thế nào để biến "cost center" thành "growth driver"
Báo cáo Deloitte Human Capital Trends nhiều năm liền chỉ ra: nhân sự là khoản chi lớn nhất (lương, thưởng, phúc lợi, đào tạo và quản trị nội bộ) và cũng là yếu tố ảnh hưởng trực tiếp đến năng lực tăng trưởng doanh nghiệp. Ở giai đoạn mở rộng quy mô, đây không chỉ là khoản chi phí lớn nhất mà còn là biến số khó kiểm soát và dễ sai lệch nhất trong toàn bộ hệ thống.
Nhiều lãnh đạo thừa nhận, dù quỹ lương tăng hàng năm, hiệu suất tổ chức lại gần như đứng yên. Họ có hàng trăm bảng Excel, hàng nghìn dữ liệu nhân sự, nhưng không nhìn thấy được ROI thực sự của đầu tư vào con người.Câu hỏi không còn là "Chi bao nhiêu cho nhân sự?", mà là: "Làm sao để mỗi đồng chi cho nhân sự tạo ra giá trị thật thay vì chỉ là chi phí duy trì bộ máy?"
Trong bối cảnh đó, các C-Level buộc phải thay đổi góc nhìn:
- Từ cắt giảm chi phí sang tối ưu hóa đầu tư nhân sự,
- Từ HR vận hành sang HR chiến lược,
- Và từ "cost center" sang "growth driver" - nơi con người trở thành tài sản sinh lời, không chỉ là chi phí cần kiểm soát.
Bài viết này sẽ giúp các lãnh đạo doanh nghiệp:
- Nhìn rõ 4 nhóm chi phí nhân sự lớn nhất và vì sao chúng không tạo ra giá trị.
- Nắm được 5 chiến lược quản trị giúp biến chi phí nhân sự thành động lực tăng trưởng.
- Hiểu cách Lark HRM hỗ trợ C-Level kiểm soát - phân tích và tối ưu chi phí con người theo thời gian thực.
1. Chi phí nhân sự đang ngốn ngân sách ở đâu và vì sao chưa tạo ra giá trị thực
Theo Deloitte Human Capital Trends 2024, trung bình 55% chi phí nhân sự của doanh nghiệp không trực tiếp tạo ra giá trị, mà nằm ở các hoạt động duy trì vận hành: tuyển dụng, đào tạo, chấm công, báo cáo, phê duyệt nội bộ… Đó là lý do khiến nhiều tổ chức dù mở rộng quy mô nhanh nhưng lợi nhuận biên (profit margin) lại giảm, do chi phí con người tăng không tương xứng với hiệu quả.
Hãy bóc tách 4 nhóm chi phí lớn nhất - nơi mà hầu hết C-Level đều đang phải trả tiền cho sự kém hiệu quả.
1️⃣ Lương & phúc lợi: Quỹ lương phình to nhưng năng suất không đổi
Ở hầu hết doanh nghiệp tăng trưởng, quỹ lương và thưởng tăng 10–15% mỗi năm, nhưng hiệu suất lao động chỉ tăng trung bình 2–3%.Nguyên nhân không nằm ở năng lực cá nhân, mà ở việc thiếu dữ liệu đo lường năng suất thực tế, dẫn đến tình trạng:
- Thưởng sai người, giữ sai vị trí, hoặc chi vượt cho phòng ban hoạt động kém hiệu quả.
- Cấp quản lý không có hệ thống theo dõi hiệu suất định lượng (project-based, revenue-based, output-based).
- Chính sách lương thiếu liên kết với hiệu quả, gây tâm lý trả lương theo thâm niên thay vì trả lương theo giá trị.
Tác động: quỹ lương tăng nhanh hơn biên lợi nhuận, trong khi năng suất tổ chức đi ngang.
2️⃣ Tuyển dụng & thay thế nhân sự: Chi phí gián tiếp cao gấp 5 lần giữ người
Chi phí trung bình để tuyển và thay thế 1 nhân sự cấp mid-level bằng 6 tháng lương của vị trí đó. Tuy nhiên, phần lớn doanh nghiệp vẫn vận hành quy trình tuyển dụng thủ công, thiếu đo lường nguồn ứng viên, tỷ lệ pass, hoặc nguyên nhân nghỉ việc thật sự.
Hệ quả là:
- Tốn ngân sách lớn cho tuyển mới, trong khi không giải quyết được gốc rễ: giữ người và phát triển nội bộ.
- Không có dữ liệu phân tích xu hướng nghỉ việc (turnover analytics) để dự báo và can thiệp sớm.
- Các quy trình onboarding, training rời rạc khiến nhân sự mới mất 1–2 tháng để đạt hiệu suất ổn định.
Tác động: Mỗi 10% turnover tăng tương đương 6–8% chi phí nhân sự tăng thêm, nhưng năng lực tổ chức không đổi.
3️⃣ Đào tạo & phát triển: Đầu tư nhiều, nhưng không đo được hiệu quả
Phần lớn chương trình đào tạo được triển khai theo cảm tính, thiếu gắn kết với KPI, OKR hoặc mục tiêu chiến lược.
Những vấn đề thường gặp:
- Không có hệ thống theo dõi năng lực (Competency Tracking) để biết ai cần đào tạo gì.
- Không đo được sự cải thiện hiệu suất sau đào tạo (Performance Delta).
- Dữ liệu đánh giá rải rác, thiếu liên kết với HRM hoặc hệ thống KPI.
Tác động: ngân sách đào tạo biến thành chi phí hình thức, nhân sự thiếu định hướng phát triển, tổ chức mất động lực học tập dài hạn.
4️⃣ Quản trị hành chính & quy trình HR: Vận hành nặng thủ công - mất năng suất lãnh đạo
Đây là khoản chi ẩn mà ít lãnh đạo nhận ra. Theo khảo sát Gartner 2024, nhân sự và quản lý cấp trung mất trung bình 22–25% thời gian làm việc mỗi tuần cho các tác vụ hành chính như chấm công, phê duyệt đơn, lập báo cáo, xử lý hồ sơ.
Những quy trình lặp lại nếu không được tự động hóa sẽ gây ra ba tổn thất lớn:
- Mất năng suất quản lý (managerial productivity).
- Tăng chi phí nhân sự gián tiếp.
- Gây mệt mỏi và giảm gắn kết của đội ngũ (employee engagement).
Tác động: Mỗi giờ lãng phí ở tác vụ thủ công là chi phí cơ hội lẽ ra có thể dùng để sáng tạo, phục vụ khách
Như vậy, chi phí nhân sự không phải kẻ thù của tăng trưởng. Điều khiến các doanh nghiệp mắc kẹt là thiếu hệ thống giúp nhìn thấy, đo lường và tối ưu chi phí con người theo thời gian thực.
Và đó cũng là lúc C-Level cần thay đổi tư duy: Không phải giảm chi phí nhân sự, mà là biến từng đồng chi phí thành dữ liệu, và từng dữ liệu thành quyết định.
2. "Cost Center" vs "Growth Driver" khác biệt trong tư duy lãnh đạo hiện đại
Không phải chi phí nhân sự khiến doanh nghiệp chậm lại, mà chính tư duy quản trị lỗi thời khiến chi phí đó không thể tạo ra giá trị.Trong quá trình tư vấn chuyển đổi vận hành cho hàng trăm tổ chức, chúng tôi nhận thấy một sự phân tách rõ ràng giữa hai nhóm doanh nghiệp: nhóm xem nhân sự là chi phí cần kiểm soát và nhóm xem nhân sự là tài sản cần tối ưu hóa.
1️⃣ Tư duy "Cost Center": Khi con người chỉ là chi phí cố định
Ở các doanh nghiệp vận hành theo tư duy truyền thống, nhân sự được xem là khoản chi bắt buộc cần cắt giảm để tối ưu lợi nhuận ngắn hạn.
Các đặc điểm điển hình bao gồm:
- Đo lường hiệu suất một chiều: chỉ nhìn vào KPI định lượng (doanh số, đầu việc), không đo được năng suất đa chiều.
- Ra quyết định bằng cảm tính: lương, thưởng, hay phúc lợi được quyết dựa trên thâm niên, mối quan hệ, hoặc ấn tượng.
- Phân mảnh dữ liệu: thông tin nhân sự, chi phí, hiệu suất nằm ở nhiều hệ thống khác nhau, không thể tổng hợp realtime.
- Thiếu cơ chế phản hồi và phát triển: HR chỉ vận hành, không phân tích hay đề xuất cải tiến.
Kết quả là một vòng lặp quen thuộc: Tăng người - tăng chi phí nhưng không tăng hiệu quả.
Doanh nghiệp rơi vào trạng thái đốt ngân sách để duy trì năng suất trung bình, trong khi các đội nhóm giỏi nhất không được đầu tư đúng mức.
2️⃣ Tư duy "Growth Driver": Khi con người là tài sản sinh lời
Chi phí nhân sự không được xem là khoản phải cắt, mà là đòn bẩy năng suất (Productivity Lever) - nơi từng đồng chi được phân tích, đo lường và đầu tư chiến lược để tạo ra lợi nhuận thực.
Những tổ chức này có 4 đặc điểm nổi bật:
- Quản trị dựa trên dữ liệu (Data-driven People Management) - HRM trở thành công cụ chiến lược chứ không còn hành chính. → CEO có thể xem chi phí - hiệu suất - ROI nhân sự theo thời gian thực.
- Gắn hiệu suất với kết quả kinh doanh (Performance-Linked ROI) thay vì chỉ đo KPI nội bộ, họ đo tác động của con người tới doanh thu, lợi nhuận, sáng tạo sản phẩm.
- Tự động hóa vận hành nhân sự (HR Automation) để HR và quản lý tập trung vào giá trị chiến lược thay vì xử lý giấy tờ.
- Xây dựng văn hóa minh bạch & cải tiến liên tục giúp nhân viên tự theo dõi tiến độ, phản hồi 2 chiều, và học hỏi theo mục tiêu.
Theo các báo cáo gần đây Các doanh nghiệp áp dụng mô hình quản trị nhân sự dựa trên dữ liệu và công nghệ đạt:
- Tăng 25–35% hiệu suất lao động trung bình,
- Giảm 20–30% chi phí quản lý hành chính,
- Và tăng 40% tỷ lệ gắn kết nhân viên (employee engagement) yếu tố trực tiếp ảnh hưởng đến doanh thu dài hạn.
3️⃣ Ví dụ thực tế: Khi con người trở thành lợi thế cạnh tranh
Theo các nghiên cứu, nhóm doanh nghiệp ứng dụng hệ thống HRM hợp nhất và People Analytics đạt:
- Hiệu suất lao động cao hơn 28%,
- Giảm 26% chi phí hành chính nhân sự,
- Và tỷ lệ giữ chân nhân viên cao gấp 2,1 lần so với nhóm vẫn vận hành thủ công.
Tại Việt Nam, thách thức này thể hiện rõ trong các doanh nghiệp quy mô trung bình đến lớn, nơi đội ngũ nhân sự tăng nhanh hơn khả năng quản trị.Để vượt qua ngưỡng này, các nhà lãnh đạo đang chuyển sang mô hình vận hành tích hợp (All-in-one Operation Platform), giúp đo lường và tối ưu hóa chi phí nhân sự theo thời gian thực và UpBase là một trong những ví dụ tiêu biểu.
Case study: UpBase - Chuyển đổi số quản trị nhân sự và tự động hóa chấm công – tính lương với Lark HRM
Là doanh nghiệp công nghệ cung cấp giải pháp chuyển đổi số cho hàng trăm khách hàng trong lĩnh vực thương mại điện tử và agency, UpBase cũng từng đối diện bài toán tương tự khi quy mô tăng trưởng nhanh, đội ngũ vượt mốc 100+ nhân sự.
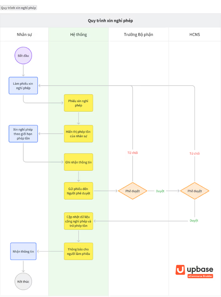
Trước đây, hệ thống nhân sự của UpBase phải xử lý nhiều quy trình thủ công:
- Chấm công, xin nghỉ, tính lương và duyệt bảng lương thực hiện qua email hoặc file Excel.
- Dữ liệu nhân sự rời rạc, khó tổng hợp, gây chậm trễ trong phê duyệt và thanh toán.
- Cấp quản lý mất 20-30% thời gian cho công việc hành chính thay vì ra quyết định chiến lược.
Khi chuyển sang sử dụng Lark HRM (tích hợp các công cụ như Lark Base, Lark Approvals, Lark Docs và Dashboard Realtime), toàn bộ quy trình được tự động hóa:
- Nhân viên chấm công trực tiếp trên Lark qua Wifi/GPS, đồng bộ dữ liệu ca làm, tăng ca, nghỉ phép theo thời gian thực.
- Bảng lương tự động tính toán dựa trên quy tắc thiết lập sẵn, hạn chế sai sót thủ công.
- Cấp quản lý duyệt trực tuyến, hệ thống ghi lại toàn bộ lịch sử phê duyệt giúp minh bạch và kiểm soát ngân sách.
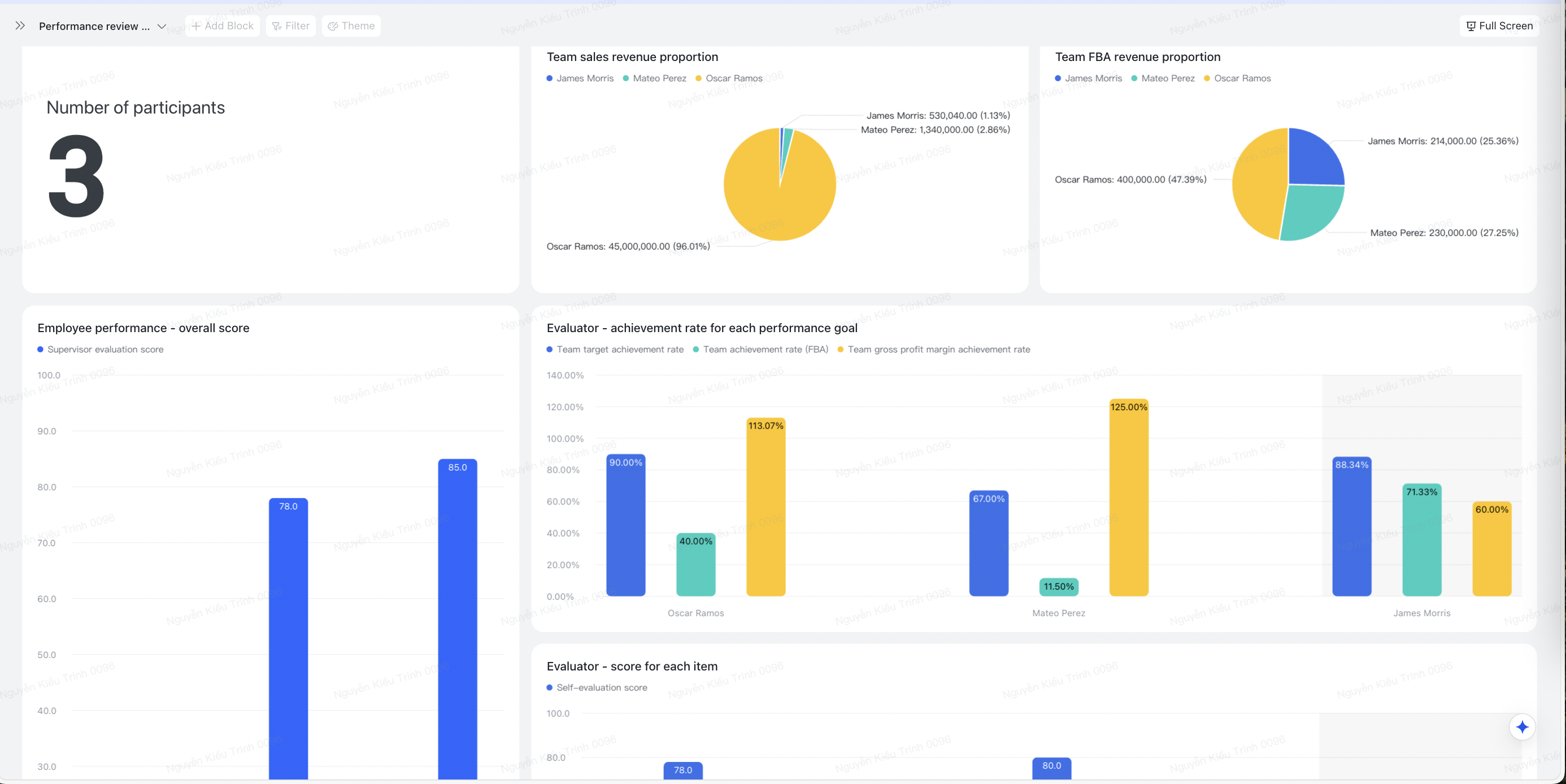
- Báo cáo tổng hợp realtime giúp CEO, HRBP và Finance nhìn thấy toàn cảnh chi phí nhân sự theo tháng/quý, đồng thời so sánh tỷ lệ năng suất - chi phí giữa các team.


Kết quả sau 3 tháng triển khai:
- Giảm 80% thời gian xử lý hành chính nhân sự,
- Tăng 35% hiệu quả quản trị lương thưởng,
- Giảm sai sót bảng lương gần như tuyệt đối (99%),
Và quan trọng nhất, Lark HRM giúp ban lãnh đạo có dữ liệu realtime để ra quyết định chiến lược về nhân sự, chi phí, và hiệu suất.
Câu chuyện của UpBase minh chứng rằng đầu tư vào hệ thống nhân sự không chỉ để tiết kiệm chi phí, mà để sinh lợi từ dữ liệu con người.Khi mọi hoạt động từ chấm công, tính lương, phê duyệt, đến báo cáo đều được hợp nhất trong một nền tảng như Lark, ban lãnh đạo không chỉ tiết kiệm thời gian mà còn biến HR từ "cost center" thành "growth driver" thực thụ.
3. 5 chiến lược giúp C-Level chuyển hóa chi phí nhân sự thành giá trị tăng trưởng
Ở cấp độ chiến lược, chi phí nhân sự không đơn thuần là "gánh nặng vận hành", mà là khoản đầu tư lớn nhất ảnh hưởng trực tiếp đến năng suất, lợi nhuận, và khả năng mở rộng. Nhưng nếu thiếu hệ thống và dữ liệu, khoản đầu tư đó rất dễ biến thành chi phí chìm - nơi người lãnh đạo chỉ thấy con số tổng mà không biết điều gì thực sự tạo ra giá trị.
Dưới đây là 5 hướng hành động cụ thể, được đúc kết từ các doanh nghiệp quy mô 200-1000 nhân sự đang sử dụng Lark cùng UpBase giúp C-Level biến chi phí nhân sự thành động lực tăng trưởng.
1️⃣ Biến dữ liệu nhân sự rời rạc thành bức tranh quản trị
Khi doanh nghiệp vượt mốc 200-500 nhân sự, việc tổng hợp dữ liệu nhân sự - chi phí - lương thưởng - hiệu suất… trở thành "cơn ác mộng" của các phòng ban. HR báo cáo bằng Excel, Finance làm file riêng, CEO chỉ nhận được bảng tổng hợp mỗi tháng một lần, tức là ra quyết định chậm hơn thị trường ít nhất 30 ngày.
Trong khi đó, mỗi ngày trôi qua là hàng trăm quyết định nhân sự: tuyển mới, tăng lương, cắt giảm, điều chuyển. Nếu không có dữ liệu realtime, lãnh đạo phải dựa vào cảm giác hơn là bằng chứng.
Giải pháp: Với Lark Base HRM kết hợp Dashboard Realtime, toàn bộ dữ liệu nhân sự - lương - chi phí - hiệu suất được đồng bộ lên một nền tảng duy nhất. Lark cho phép CEO và các cấp quản lý:
- Theo dõi chi phí nhân sự theo phòng ban, dự án, hoặc đầu người,
- Phân tích ROI của từng vị trí hoặc nhóm nhân viên,
- Và ra quyết định điều chỉnh cơ cấu dựa trên dữ liệu thực tế, không cần chờ tổng hợp thủ công.
Giá trị cho C-Level: Không còn quyết định theo cảm tính. Lãnh đạo có toàn cảnh hiệu suất và chi phí - năng suất - nhân sự, giúp tối ưu cấu trúc nhân lực, dự báo dòng tiền, và nâng cao năng suất lao động tổ chức.

2️⃣ Chuẩn hóa và tự động hóa quy trình - Cắt giảm chi phí ẩn trong nội bộ
Một trong những chi phí lớn nhất nhưng ít được nhìn thấy là thời gian chờ phê duyệt. Theo Gartner, nhân viên văn phòng trung bình dành 12-20% thời gian làm việc chỉ để chờ ký duyệt hoặc tìm người chịu trách nhiệm. Mỗi lần quy trình tắc nghẽn từ tạm ứng, chi tiêu, tăng lương đến duyệt OT là một lần doanh nghiệp mất đi hàng chục giờ công và sự liền mạch vận hành.
Giải pháp: Với Lark Workflow & Approvals, doanh nghiệp có thể tự thiết kế quy trình phê duyệt theo đúng nhu cầu thực tế từ đề xuất ngân sách, tuyển dụng đến phê duyệt chi phí hoàn toàn không cần code hay đội IT hỗ trợ. Hệ thống tự động gửi thông báo, nhắc hạn xử lý, tạo log theo dõi, giúp quy trình vận hành minh bạch và không bị gián đoạn giữa các phòng ban.
Giá trị cho C-Level:
- Giảm đáng kể thời gian chết nội bộ, tăng tốc ra quyết định và loại bỏ sai sót.
- Lãnh đạo có thể đo lường hiệu quả vận hành theo quy trình thực, biết chính xác đâu là nút thắt, ai đang trì trệ, và quy trình nào cần tối ưu thêm.

3️⃣ Đo hiệu suất & ROI nhân sự - Biết "đồng chi phí nào mang lại giá trị thật"
Ở quy mô lớn, nhiều doanh nghiệp chỉ biết tổng chi phí nhân sự, nhưng không biết đồng lương nào đang tạo ra doanh thu, hiệu quả hay lãng phí.Các báo cáo KPI truyền thống dừng ở mức hoàn thành mục tiêu, nhưng không chỉ ra tác động tài chính của từng team, từng dự án hay từng nhân viên.Điều này khiến việc ra quyết định phân bổ nhân sự, thưởng - phạt hay cắt giảm trở nên cảm tính và tiềm ẩn rủi ro.
Giải pháp:
- Với Lark Base HRM tích hợp Dashboard & Base AI, toàn bộ dữ liệu về chi phí, hiệu suất, kết quả kinh doanh được liên kết trực tiếp.
- Hệ thống cho phép đo ROI nhân sự theo phòng ban, dự án hoặc vị trí, hiển thị tỷ suất lợi nhuận trên chi phí lao động (Return on People Cost).
- AI tự động gợi ý nhóm nhân sự, kỹ năng hoặc dự án có năng suất cao, giúp C-Level tái phân bổ nguồn lực tối ưu hơn.
Giá trị cho C-Level: Không chỉ biết "đang chi bao nhiêu", mà còn biết "chi phí nào mang lại giá trị gì", nhà lãnh đạo có thể điều chỉnh nhân sự dựa trên hiệu quả thực, cắt giảm lãng phí mà không ảnh hưởng đến năng suất chung.
4️⃣ Xây dựng hệ thống hiệu suất linh hoạt - Từ KPI tĩnh sang OKR động
Môi trường kinh doanh thay đổi liên tục khiến KPI tĩnh theo quý hoặc năm trở nên lỗi thời.Doanh nghiệp tăng trưởng nhanh cần mô hình OKR (Objective & Key Results) giúp đội ngũ cập nhật mục tiêu liên tục, đảm bảo mọi người cùng di chuyển theo hướng chung mà vẫn linh hoạt.Nhưng ở đa số doanh nghiệp lớn, việc cập nhật OKR vẫn được thực hiện thủ công qua file, form, hoặc email khiến thông tin bị trễ nhịp và thiếu minh bạch.
Giải pháp:
- Với Lark Base OKR Tracker, doanh nghiệp có thể thiết lập mục tiêu chiến lược - chiến thuật - cá nhân trên cùng một giao diện.
- Mỗi nhân viên đều thấy rõ mình đóng góp thế nào vào mục tiêu toàn công ty.
- Kết hợp Lark AI Assistant, hệ thống tự động phân tích tiến độ, gửi nhắc định kỳ và tổng hợp báo cáo hiệu suất real-time.
Giá trị cho C-Level:
- Lãnh đạo không cần đợi hết quý mới biết team nào chậm nhịp.
- Các quyết định về thưởng, tái cấu trúc hoặc tăng nguồn lực có thể dựa trên dữ liệu theo ngày, giúp doanh nghiệp phản ứng nhanh gấp 5 lần trước biến động thị trường.


5️⃣ Duy trì văn hóa cải tiến liên tục - Từ dữ liệu đến hành động
Khi tổ chức mở rộng, tri thức vận hành và kinh nghiệm thực tế thường bị kẹt trong từng phòng ban.Những buổi họp nội bộ dày đặc, báo cáo chồng chéo, nhưng bài học và insight quý giá lại ít khi được tổng hợp và chia sẻ kịp thời.Hậu quả là doanh nghiệp tái phạm lỗi cũ, mất cơ hội cải tiến và giảm tốc độ học hỏi tập thể.
Giải pháp:
- Với Lark Meeting, Lark Docs và Knowledge Base, mọi buổi họp được tự động ghi chú, tổng hợp highlight và tạo Action Items gửi ngay cho người liên quan.
- AI giúp tóm tắt nội dung chính, phân loại chủ đề và gợi ý hành động tiếp theo.
- Các tài liệu nội bộ được lưu trữ có cấu trúc, tìm kiếm nhanh bằng từ khóa hoặc câu hỏi tự nhiên (semantic search).
Giá trị cho C-Level:
- Doanh nghiệp vận hành như một tổ chức thực thụ, mỗi quyết định, mỗi dự án để lại dữ liệu và tri thức.
- Cấp lãnh đạo dễ dàng theo dõi chu trình cải tiến liên tục, nhân rộng best practice và rút ngắn 50% thời gian triển khai các sáng kiến mới.

Khi dữ liệu liền mạch, quy trình được tự động hóa, hiệu suất được đo chính xác và tri thức được lan tỏa,chi phí nhân sự không còn là gánh nặng mà trở thành động lực tăng trưởng bền vững.
Và đó chính là giá trị mà Lark cùng UpBase, đối tác Platinum duy nhất của Lark tại Việt Nam - đang mang đến cho hàng trăm doanh nghiệp trong hành trình chuyển đổi quản trị thông minh.
Đừng để chi phí nhân sự tiếp tục bào mòn lợi nhuận!
Trải nghiệm Lark x UpBase, nền tảng quản trị toàn diện cho doanh nghiệp đang mở rộng.
Khám phá bản demo giải pháp vận hành toàn diện cho doanh nghiệp của bạn với Lark x UpBase chỉ trong 30 phút. Số lượng giới hạn - Đăng ký ngay


